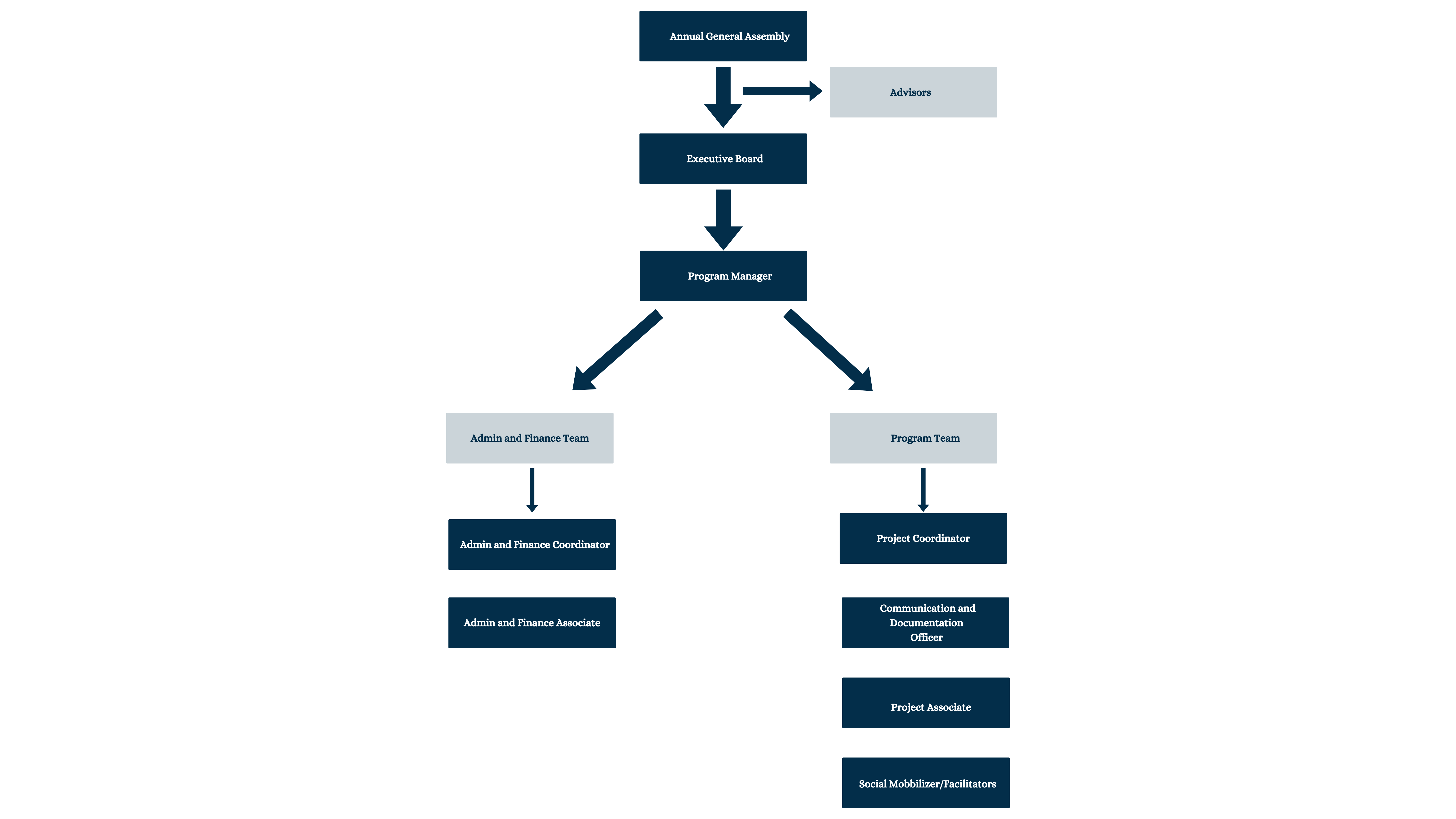
Organizational Structure

Hami DajuVai champions social change through a dynamic, inclusive structure built on participatory leadership. We prioritize collaboration, accountability, and intersectional leadership, ensuring all voices, from leadership to grassroots, shape our strategies. Our fluid, adaptive structure allows for cross-program collaboration and rapid response to emerging gender justice issues, keeping our approach community-focused.